There have been changes and interruptions in access to several federal data sources previously available for public use and research.
Several government websites and pages have been taken down, rendering some critical research data inaccessible.
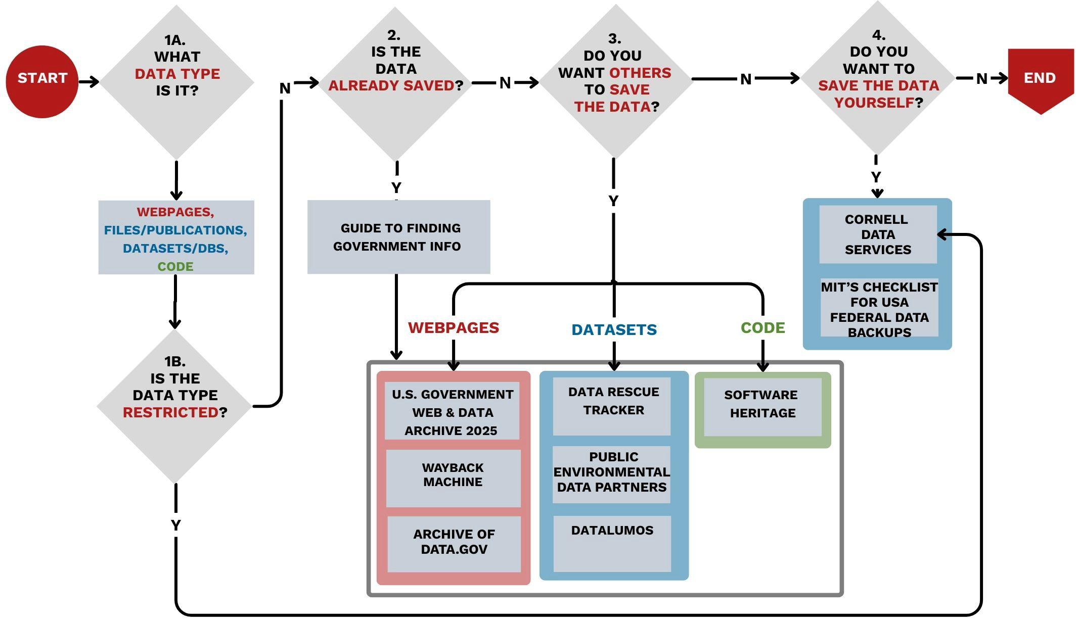
This site shows you how to find and preserve research data during the 2025 transition. The following flowchart shows an overview:

1A. What Data Type is it? – Determine your data type: webpages, files/publications, datasets/databases, or code.
1B. Is the Data Type Restricted? – This flow only applies to publicly available federal research data; if the data is restricted, contact Cornell Data Services for guidance.
2. Is the Data Already Saved? – Investigate resources listed in the University of Minnesota’s Guide to Finding Government Info to determine if the data has already been saved.
3. Do You Want Others to Save the Data? – If you want others to save the data, send a request to a list of data repositories to save the webpages, datasets, and code.
4. Do You Want to Save the Data Yourself? – If you want to save the data yourself, contact Cornell Data Services for guidance and use MIT’s Checklist for Federal Data Backups as a walk-through reference.
If you have encountered changes to access to federal data for research, notify: researchimpact@cornell.edu.
If you have any questions or need assistance locating or saving federal datasets and reports for research, contact Cornell Data Services at: data-help@cornell.edu.
Identify the type of data you're working with:
Datafiles or publications (PDF, spreadsheet, image, etc.)
Datasets or databases (one that may require selection to subset, or API to access)
Websites (static vs interactive)
Code.
This webpage applies to publicly available federal research data.
Restricted datasets carrying Terms of Use (TOUs) or End User Licensing Agreements (EULAs) are out of scope.
Note: If the data is restricted, contact Cornell Data Services for guidance.
For data that is no longer online:
This guide contains:
Links to groups performing data and website rescue.
Resources to identify and track changes that impact access to federal government information.
2. Some helpful places to start looking for data are below:
b. Data Rescue Tracker from the Data Rescue Project
c. DataLumos, ICPSR’s repository of government data
g. eCommons, Cornell’s institutional repository.
Note: A more complete list of places to check for archived data is available at UMN’s Guide to Finding Government Information.
If you want others to save the data, submit a request to the following institutions:
For datasets, submit requests to save data in:
a. Data Rescue Tracker - Download Submission Form
For webpages:
Capture a webpage on the Wayback Machine.
Submit a URL to the U.S. Web & Data Archive 2025, an extension of the End of Term Archive project.
For code:
Request to save code through Software Heritage.
You can make a copy of the data, provided the data are not complex, very large, or restricted.
To make a copy of the data:
1. Consult MIT’s Checklist for USA Federal Data Backups for detailed guidance.
2. Archive your data.
a. Contact Cornell Data Services for guidance. Cornell Data Services will also let you know whether the data can be shared with other researchers and/or data repositories.
b. To ensure the data is reusable and accessible, include metadata and documentation.
The Roper Center for Public Opinion Research, hosted at Cornell, provides a repository of public opinion data and is a partner to Cornell researchers in collecting, preserving, and disseminating public opinion data.
Note: For questions about specific data resources, contact the Roper Center at: data-services@ropercenter.org.